2025湖北新高考物理試卷真題及答案解析,附考點題型及分值分布
時間:2025-09-10 16:24:19
來源:精英考試網
作者:kokkuri
歷年高考真題卷對于高中生來說彌足珍貴,考過的試卷雖已過時,但真題卻不會完全過時。每一道真題蘊含的知識點、命題思路、階梯邏輯等對于考生來說極具參考價值,綜合多年的高考真題,考生可以從中發現命題規律和考試大綱,把握考試重點,有利于進行接下來的復習和備考。目前湖北省2025年高考物理真題已然公布,感興趣的同學趕快來獲取吧!

2025湖北新高考物理試卷真題及答案解析
湖北省屬于新高考“3+1+2”省份,高考物理科目一般于6月8日上午09:00 - 10:15舉行考試,考試時長75分鐘,試卷滿分為100分。另外,根據該省高考賦分制度來看,物理屬于首選科目,無需進行賦分轉換,可直接以卷面分計入考生總成績。
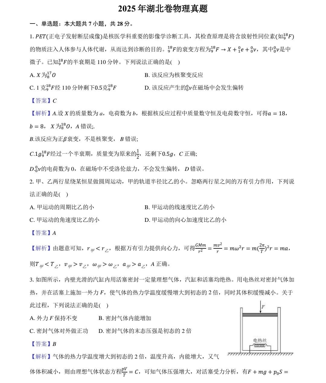
由湖北省2025年高考招生規定可知,該省物理卷由本省教育考試院自主命題。據分析,湖北物理卷主要題型為單選題、多選題和非選擇題,每年試卷各小題考察的知識點會有所調整,以下僅展示2025年湖北高考物理卷的題型、分值及考點分布情況,可供參考。
試卷結構:單選題(7題,共28分)+多選題(3題,共12分)+非選擇題(5題,共60分)=100分
| 題型 | 題號 | 考點 | 分值 |
| 單選題(本題共7小題,每小題4分,共28分) | 1 | 原子核衰變、半衰期 | 4分 |
| 2 | 天體運行參量分析 | 4分 | |
| 3 | 理想氣體的狀態方程、熱力學第一定律 | 4分 | |
| 4 | 磁感應強度的疊加、安培定則 | 4分 | |
| 5 | 法拉第電磁感應定律、電荷量的決定式 | 4分 | |
| 6 | 平行四邊形法則、斜上拋斜下拋運動規律 | 4分 | |
| 7 | 牛頓運動定律、勻變速直線運動 | 4分 | |
| 多選題(本題共3小題,每小題4分,共12分) | 8 | 理想變壓器原副線圈的關系式、串聯電路的性質、電功率的決定式、熱功率的決定式 | 4分 |
| 9 | 共點力的平衡條件、胡克定律、牛頓第二定律 | 4分 | |
| 10 | 點電荷的場強決定式、平行四邊形法則 | 4分 | |
| 非選擇題(本題共5小題,共60分) | 11 | 閉合電路歐姆定律 | 8分 |
| 12 | 游標卡尺的讀數、平均速度比值定義式、機械能守恒定律 | 9分 | |
| 13 | 光的折射定律、折射率、發生全反射的條件 | 9分 | |
| 14 | 帶電粒子在勻強磁場中的勻速圓周運動、洛倫茲力的決定式、向心力公式、周期公式 | 16分 | |
| 15 | 滑動摩擦力的決定式、動能定理、牛頓第二定律、運動學公式、動量守恒定律 | 18分 | |
| 考點分析來自于網絡 | |||
2025湖北高考物理試卷真題及答案解析
試卷真題:







答案解析:









以上資料僅供參考,具體請以實際情況為準!
相關閱讀
-
2025陜西省民辦二本院校排名-陜西最好的民辦二本大學是哪所(附院校名單)民辦教育是我國高等教育的一個重要組成部分,其能為學生提供更多的升學機會,緩解公辦院校的招生壓力,在不占用國家財政撥款的情況下為社會培養大量各類人才,補...作者:kokkuri 時間:2025-09-10 -
2025遼寧省民辦二本院校排名-遼寧最好的民辦二本大學是哪所(附院校名單)民辦教育是我國高等教育的一個重要組成部分,其能為學生提供更多的升學機會,緩解公辦院校的招生壓力,在不占用國家財政撥款的情況下為社會培養大量各類人才 ,...作者:kokkuri 時間:2025-09-10 -
2025北京新高考英語試卷真題及答案解析,附考點題型及分值分布歷年高考真題卷對于高中生來說彌足珍貴,考過的試卷雖已過時,但真題卻不會完全過時。每一道真題蘊含的知識點、命題思路、階梯邏輯等對于考生來說極具參考價值,...作者:kokkuri 時間:2025-09-10 -
什么是錄取線差有什么作用?錄取線差大好還是小好?錄取線差屬于高考招生中的一種專業術語,顧名思義便是錄取分數線的分值差距,具體是指高校錄取分數線與各省省控線間的分值差距(將院校錄取分數線減去某省某批次...作者:kokkuri 時間:2025-09-10 -
2025香港中文大學錄取條件,學費一年大概多少錢?怎么報考?香港中文大學是一所極具時代意義的高校,自1963年建立后發展至今天,該校已然成為了中國唯一同時擁有諾貝爾獎、菲爾茲獎、圖靈獎、拉斯克獎及香農獎得主任教的大...作者:kokkuri 時間:2025-09-10 -
蘇州市公辦二本大學有哪些:蘇州公辦二本院校名單及排名一覽表!(2025參考)在高考招生中,廣大考生對于公辦二本大學通常具有較高的報考熱情,畢竟其相對于民辦二本院校在學費、教育質量、社會認可度等方面更具優勢。這導致公辦二本院校的...作者:kokkuri 時間:2025-09-09
最新文章
- 高考分數相同位次怎么排名的?高考同分排序規則是什么?
- 新高考全國一卷的省份有哪些 全國新高考一卷使用地區
- 2023高考位次怎么查詢?高考位次查詢系統入口在哪里
- 新高考原始分和賦分是什么意思?新高考是按賦分還是原始分錄取?
- 高考位次計算方法公式是什么?高考一分一段表如何換算位次?
- 2025新高考死亡組合,新高考不建議的選科組合(附3+1+2賦分誰最吃虧)
- 天津高考新政策是3+1+2還是3+3?2023年天津高考新政策細則解讀
- 2024新高考一卷數學題型改變了嗎變化分析及備考建議,命題人是誰?
- 浙江新高考政策選科怎么選,浙江新高考七選三哪個組合好
- 新高考英語和老高考英語有什么區別,新高考英語題型及分值介紹
推薦閱讀
- 2025陜西省民辦二本院校排名-陜西最好的民辦二本大學是哪所(附院校名單)
- 2025湖北新高考物理試卷真題及答案解析,附考點題型及分值分布
- 2025遼寧省民辦二本院校排名-遼寧最好的民辦二本大學是哪所(附院校名單)
- 2025北京新高考英語試卷真題及答案解析,附考點題型及分值分布
- 什么是錄取線差有什么作用?錄取線差大好還是小好?
- 2025香港中文大學錄取條件,學費一年大概多少錢?怎么報考?
- 蘇州市公辦二本大學有哪些:蘇州公辦二本院校名單及排名一覽表!(2025參考)
- 南寧市公辦二本大學有哪些:南寧公辦二本院校名單及排名一覽表!(2025參考)
- 2025浙江省民辦二本院校排名-浙江最好的民辦二本大學是哪所(附院校名單)
- 2025海南省民辦二本院校排名-海南最好的民辦二本大學是哪所(附院校名單)